学校首页
首页
学院概况
学院简介
学院领导
机构设置
学科建设历程
学院宣传片
历史沿革
学院动态
学院通知
学院新闻
信息公告
学院文件
历年学院十大新闻
师资队伍
师资概况
博导介绍
硕导介绍
教学名师
千百十计划
国家级、省级人才
本科教育
本科教育概况
专业介绍
名牌专业
精品资源共享课
教学团队
教学成果
实习实训基地
教务通知
教学管理
研究生教育
研究生教育概况
研究生动态
学位点介绍
研究生导师
研究生教学
研究生培养基地
省优秀硕士论文
科学研究
科研概况
科研团队
科研平台
科技成果
学术交流
实验室建设
实验中心简介
岗位职责及人员配置
本科教学实验室
大型仪器设备
党建园地
组织机构
党务动态
学习资料
学生工作
学工简讯
团委
团委简介
组织架构
团委章程
学生会
学生会简介
组织架构
团队理念
精彩回顾
研究生会
研究生会简介
研究生党员活动
研究生学术活动
研究生文体活动
招生就业
本科生招生简介
研究生招生简介
本科生就业信息
招聘信息
就业数据
研究生就业信息
学院宣传片
校友之窗
校友动态
校友风采
校友名录
资源下载
教学
科研
实验
管理
学院动态
学院通知
学院新闻
信息公告
学院文件
历年学院十大新闻
当前位置:
首页
>>
学院动态
>>
学院文件
>> 正文
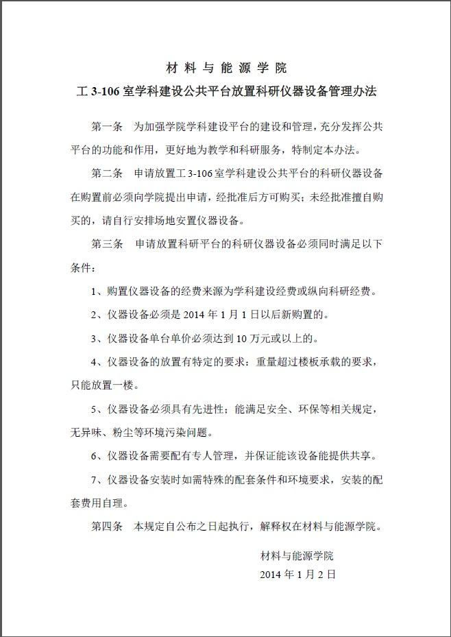
院字2014年2号 (关于印发《材料与能源学院公共平台放置科研仪器设备管理办法》的通知)
2015/04/16 15:17:07
人浏览
上一篇:
院字2014年3号 (关于成立2014年招生工作的通知)
下一篇:
院字2014年1号 (关于表彰2013年度先进个人的决定)
院办电话/传真:020-39322570 邮箱:cnxy@gdut.edu.cn
通讯地址:广州大学城广东工业大学工学三号馆 邮政编码:510006
版权所有:
广东工业大学 - 材料与能源学院
技术支持:
西安博达软件股份有限公司
建议在IE8以上浏览器
1024*768以上分辨率下浏览本站
流量统计: